Portal de Fluxos BPMN
Cadastro de Novas Ações
Cadastro de novas ações judiciais e administrativas no Legal One
Gerado em 21 de abril de 2026
Sob demanda, 5 dias úteis, 24h
Controladoria, Advogado
4
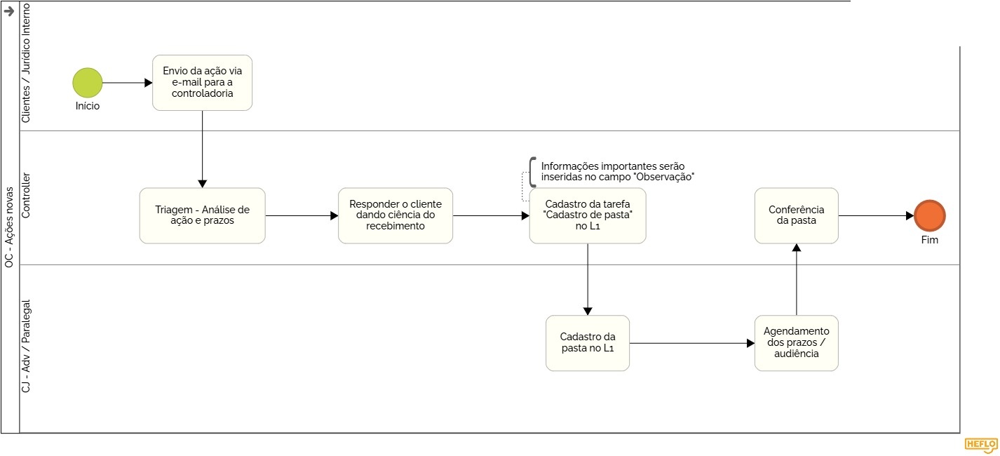
Diagrama BPMN

Detalhamento das Etapas
Etapa 1: Solicitação de Cadastro
| Periodicidade: Sob demanda | Responsável: Solicitante |
Envio de e-mail para [email protected] com a solicitação de cadastro.
Etapa 2: Abertura de Pasta
| Periodicidade: 5 dias úteis (normal) / 24h (urgente) | Responsável: Controladoria |
Abertura de pasta no Legal One e provisionamento inicial.
Etapa 3: Conferência de Provisão
| Periodicidade: 24 horas | Responsável: Advogado |
Revisão do cadastro e ajuste da provisão pelo advogado responsável.
Etapa 4: Relatório Semanal
| Periodicidade: Semanal | Responsável: Sistema |
Envio automático de relatório de ações cadastradas.
Fonte: Guia de procedimentos - Ações novas - Judicial e administrativa.pdf
Portal de Fluxos BPMN - Controladoria Jurídica
Cadastro de Novas Ações
Cadastro de novas ações judiciais e administrativas no Legal One
Periodicidade
Sob demanda, 5 dias úteis, 24h
Responsáveis
Controladoria, Advogado
Etapas
4
Fluxograma Completo

Clique para visualizar em tela cheia
Detalhamento das Etapas
Etapa 1: Solicitação de Cadastro
Sob demanda
Solicitante
Envio de e-mail para [email protected] com a solicitação de cadastro.
Etapa 2: Abertura de Pasta
5 dias úteis (normal) / 24h (urgente)
Controladoria
Abertura de pasta no Legal One e provisionamento inicial.
Etapa 3: Conferência de Provisão
24 horas
Advogado
Revisão do cadastro e ajuste da provisão pelo advogado responsável.
Etapa 4: Relatório Semanal
Semanal
Sistema
Envio automático de relatório de ações cadastradas.
Recursos Disponíveis
Guia
Acessar guia de procedimentos em PDF
